第5章 Session 与对话管理
"上下文窗口是 Agent 系统中最昂贵的共享资源——每一条消息都在与系统提示、工具结果和对话历史争夺同一块寸土寸金的 token 预算。会话管理的本质不是存储,而是取舍。"
本章要点
- 理解会话生命周期:创建、活跃、压缩、归档的完整状态机
- 掌握上下文窗口管理:滑动窗口、智能压缩、预算分配策略
- 深入记忆系统:短期记忆、长期记忆与跨会话知识持久化
- 理解多会话并发隔离与写锁机制的设计权衡
你和一位老朋友在咖啡馆聊天。聊到一半去了趟洗手间,回来继续之前的话题。你的朋友不会茫然地问"你是谁?我们在聊什么?"——因为她记得上下文。这件事对人类如此自然,自然到你从未想过它需要任何"工程"。
但对 AI Agent 来说,这恰恰是最深层的工程挑战之一。
🔥 深度洞察:上下文管理是信息论问题
大多数开发者把上下文管理当作"字符串截断"——窗口满了就砍掉最早的消息。这就像一个图书馆满了就烧掉最旧的书。正确的思维方式是信息论:每条消息携带的信息量(熵)不同。"你好"几乎没有信息量,而"API Key 存放在 /etc/secrets/prod.key"的信息密度极高。好的上下文压缩不是均匀截断,而是像优秀的编辑一样——保留高信息密度的内容,压缩冗余的寒暄,在有限的"版面"内最大化信息传递效率。这就是为什么 OpenClaw 的 Context Engine 不用简单的滑动窗口,而用智能摘要——因为最优的上下文管理策略,本质上是一个有损压缩问题。
LLM 本身是彻底无状态的。每次 API 调用,你都必须把完整的对话历史作为输入传入——就像一个每隔五分钟就失忆一次的人,你必须不厌其烦地把之前说过的话全部重复一遍。这意味着系统必须为每一个用户、每一个通道、每一个会话,持久化保存完整的对话状态。当一个用户在 Telegram 上说"继续我们昨天的讨论"时,Agent 需要在毫秒内找到正确的会话、加载正确的历史、在有限的上下文窗口内精心裁剪消息——与此同时,另外 49 个并发对话也在等待同样的服务。
上一章我们剖析了 Provider 抽象层如何屏蔽模型差异。既然模型调用的管道已经打通,下一个自然而然的问题是:调用模型时送进去的"对话历史"从哪里来? 本章进入更深层的水域——OpenClaw 如何管理成百上千的并发对话?Context Engine 如何在寸土寸金的上下文窗口中做出最优的信息取舍?记忆系统又如何让 Agent "记住"跨越数天甚至数月的交互?
5.1 会话生命周期
5.1.1 Session Key:会话的全局坐标
每个 Session 通过一个结构化的 Session Key 唯一标识。Session Key 不是简单的 UUID,而是编码了会话的通道来源、聊天类型和 Agent 归属信息。
Session ID 的验证逻辑位于 src/sessions/session-id.ts:
export const SESSION_ID_RE =
/^[0-9a-f]{8}-[0-9a-f]{4}-[0-9a-f]{4}-[0-9a-f]{4}-[0-9a-f]{12}$/i;
export function looksLikeSessionId(value: string): boolean {
return SESSION_ID_RE.test(value.trim());
}但 Session Key 的结构远比 UUID 丰富。一个典型的 Session Key 形如:
agent:main:telegram:direct:123456789
agent:main:discord:group:987654321
agent:main:subagent:a1b2c3d4-e5f6-...前缀 agent:<agentId>: 将会话绑定到特定 Agent,后续部分编码通道和聊天类型。
关键概念:Session Key(会话键) Session Key 是 OpenClaw 会话系统的全局坐标,编码了 Agent 归属、通道来源和聊天类型。它不是随机 UUID,而是结构化标识符(如
agent:main:telegram:direct:123456789),使得同一用户在不同通道、不同聊天类型下拥有独立的会话隔离,同时支持按维度查询和路由。
实战场景:跨通道上下文保持
小明在 Telegram 上和 Agent 讨论了一个 API 设计方案,随后切换到公司的 Discord 群继续讨论。在大多数 Agent 框架中,Discord 上的 Agent 会完全不记得 Telegram 上的对话——因为它们是两个独立的 Session。
在 OpenClaw 中,这两个通道分别创建了
agent:main:telegram:direct:xiaoming_123和agent:main:discord:group:team_456两个 Session。虽然 Session 本身是隔离的(这是正确的安全设计——群聊的上下文不应该泄露到私聊),但 OpenClaw 提供了两种机制来桥接这种隔离:
- 记忆系统:Agent 可以将重要的结论写入长期记忆(
MEMORY.md或向量记忆库),在另一个 Session 中通过语义搜索检索回来- 工作区文件:Agent 在 Telegram 会话中创建的文件(如
api-design-draft.md)对所有 Session 可见,Discord 会话中可以直接引用这种设计体现了一个关键权衡:Session 隔离保证安全,共享记忆提供连续性——两者并不矛盾,而是在不同的层次上解决不同的问题。
5.1.2 Session 生命周期事件
图 5-1:Session 生命周期状态机
下图展示了 Session 从创建到销毁经历的所有状态转换。颜色编码:🟢 绿色 = 稳定态,🟡 黄色 = 处理中,🔴 红色 = 关键操作,🔵 蓝色 = 终态。状态转换基于 session-lifecycle-events.ts 中的事件系统和 session-key-utils.ts 中的会话类型判别逻辑。

⚠️ 常见陷阱:忘记清理事件监听器导致内存泄漏
onSessionLifecycleEvent()返回一个取消函数。如果你在插件中注册了监听器但忘记在插件卸载时调用取消函数,会导致监听器永远驻留在内存中,每次会话事件都触发已废弃的回调:typescript// ❌ 错误:注册后不保存取消函数 onSessionLifecycleEvent((event) => { /* ... */ }); // ✅ 正确:保存并在适当时机调用取消函数 const unsubscribe = onSessionLifecycleEvent((event) => { /* ... */ }); // 在插件卸载或不再需要时: unsubscribe();
src/sessions/session-lifecycle-events.ts 定义了会话生命周期的事件系统:
// src/sessions/session-lifecycle-events.ts — 发布-订阅模式
export type SessionLifecycleEvent = {
sessionKey: string; reason: string;
parentSessionKey?: string; label?: string; displayName?: string;
};
const SESSION_LIFECYCLE_LISTENERS = new Set<SessionLifecycleListener>();
// 订阅:返回取消函数,防止内存泄漏
export function onSessionLifecycleEvent(listener: SessionLifecycleListener): () => void {
SESSION_LIFECYCLE_LISTENERS.add(listener);
return () => SESSION_LIFECYCLE_LISTENERS.delete(listener); // cleanup
}
// 发布:try/catch 隔离每个 listener,确保一个异常不影响其他
export function emitSessionLifecycleEvent(event: SessionLifecycleEvent) {
for (const listener of SESSION_LIFECYCLE_LISTENERS) {
try { listener(event); } catch { /* best-effort, 不传播异常 */ }
}
}这是一个经典的发布-订阅模式实现。几个设计要点:
- 返回取消函数:
onSessionLifecycleEvent返回一个 cleanup 函数,调用者可以在不需要时取消订阅,防止内存泄漏 - 错误隔离:
try/catch包裹每个 listener 调用,确保某个监听器的异常不影响其他监听器 - parentSessionKey:支持会话的层级关系——子 Agent 的会话可以追溯到父会话
5.1.3 模型覆盖与会话级配置
每个 Session 可以独立覆盖其使用的模型。src/sessions/model-overrides.ts 实现了这个机制:
// src/sessions/model-overrides.ts — 会话级模型切换
export type ModelOverrideSelection = {
provider: string; model: string; isDefault?: boolean;
};
export function applyModelOverrideToSessionEntry(params: {
entry: SessionEntry; selection: ModelOverrideSelection;
}) {
// 切换模型时必须清除旧的运行时状态和上下文窗口缓存
// 否则新模型可能继承旧模型的 contextTokens,导致窗口估算错误
if (selectionUpdated) { delete entry.model; delete entry.contextTokens; }
}当用户通过 /model 命令切换模型时,系统不仅更新模型选择,还清除所有关联的缓存状态(运行时模型信息、上下文窗口大小),确保下次运行使用全新的模型参数。
5.1.4 发送策略
src/sessions/send-policy.ts 控制会话的消息发送权限,这是多通道场景下的安全机制:
export type SessionSendPolicyDecision = "allow" | "deny";
export function resolveSendPolicy(params: {
cfg: OpenClawConfig;
entry?: SessionEntry;
sessionKey?: string;
channel?: string;
chatType?: SessionChatType;
}): SessionSendPolicyDecision {
// 1. 会话级覆盖优先
const override = normalizeSendPolicy(params.entry?.sendPolicy);
if (override) return override;
// 2. 全局策略匹配
const policy = params.cfg.session?.sendPolicy;
if (!policy) return "allow";
// 3. 根据通道和聊天类型匹配规则
// ...
}💡 最佳实践:对于面向公众的群聊通道,建议将
sendPolicy配置为受限模式,只允许 Agent 在被 @ 或直接回复时才发送消息。这可以通过session.sendPolicy按通道和聊天类型精确控制,避免 Agent 在群聊中过度活跃。
这种分层策略允许:
- 全局默认允许发送
- 对特定通道(如 WhatsApp 群组)设置限制
- 对个别会话进行例外处理
5.1.5 输入来源追踪
src/sessions/input-provenance.ts 追踪每条输入消息的来源,这对审计和调试至关重要。系统区分以下来源:
- 用户直接输入:通过通道发送的消息
- 系统事件:心跳、定时任务触发
- 子 Agent 回传:Sub-agent 完成后的结果
5.2 上下文窗口管理
什么是 Context Engine? Context Engine(上下文引擎)是 OpenClaw 中负责管理对话历史的核心组件。它解决的根本问题是:LLM 的上下文窗口有限(通常 128K-200K tokens),但用户的对话可以无限延续。Context Engine 就像一位图书管理员——它不可能把图书馆的所有书搬到你面前,但它能确保你需要的那几本书始终在手边。它负责消息的摄取(ingest)、组装(assemble)、压缩(compact),以及决定哪些历史消息值得保留、哪些可以被摘要替代。
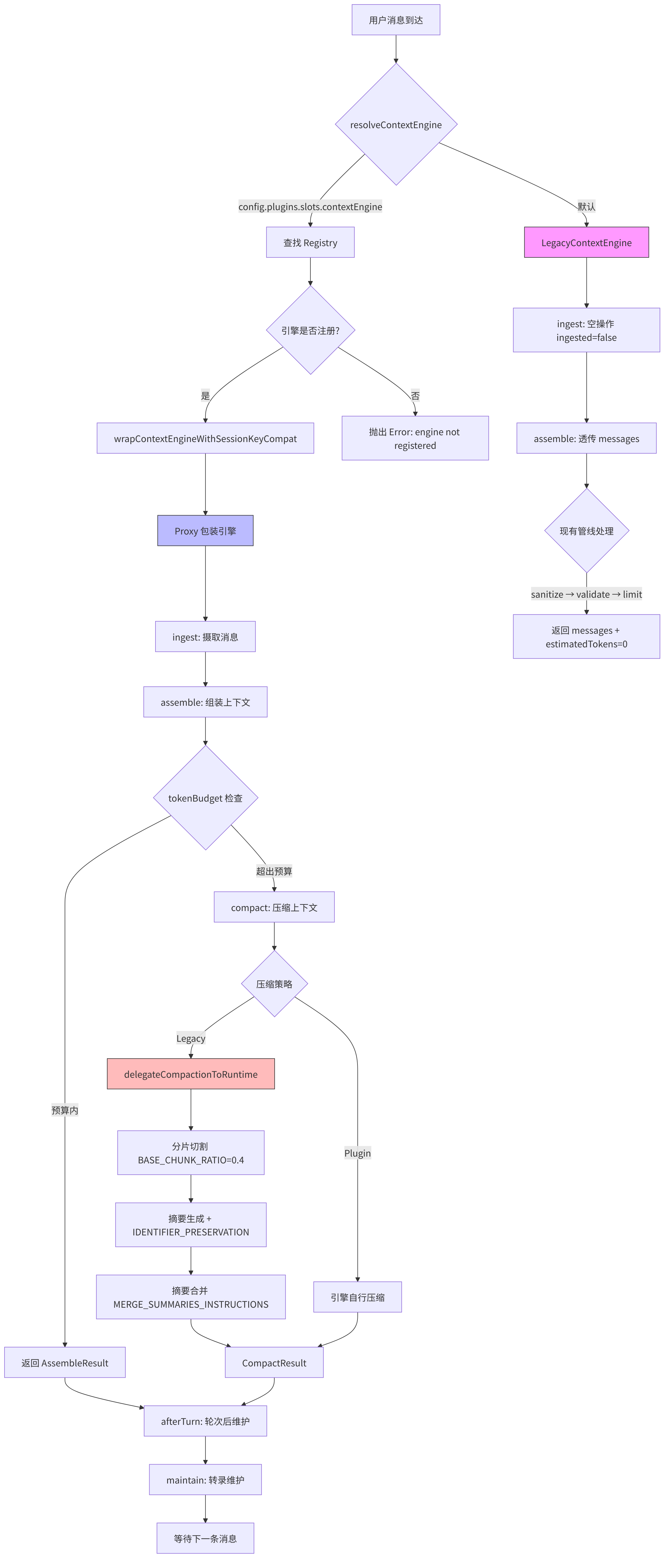
图 5-2:上下文窗口管理流程
下图展示了 src/context-engine/ 中上下文从摄取到组装再到压缩的完整处理流程,包括 Legacy 引擎的委托路径和插件引擎的完整路径。

5.2.1 一个具体的数字示例
在深入接口之前,让我们用具体数字理解上下文窗口管理的挑战:
假设你使用 Claude Opus(200K token 窗口),和 Agent 进行一天的工作对话:
系统提示词(SOUL.md + AGENTS.md + 工具列表 + 技能列表) ≈ 8,000 tokens
上午 10:00 你发了 5 条消息 + Agent 回复 5 条 ≈ 3,000 tokens
上午 11:00 你让 Agent 读了一个 500 行的源码文件 ≈ 12,000 tokens
下午 14:00 讨论了 3 个 PR,Agent 执行了 8 次工具调用 ≈ 45,000 tokens
下午 16:00 又读了 2 个配置文件 + 调试一个 bug ≈ 30,000 tokens
下午 18:00 继续讨论架构设计 ≈ 25,000 tokens
───────────────────────────────────────────────────
累计已用 Token ≈ 123,000 tokens
安全预算 = 200K × 0.8(留 20% 给模型输出) = 160,000 tokens
剩余空间 ≈ 37,000 tokens到了晚上 20:00,又聊了 40,000 tokens,总量达到 163,000——超过了安全预算。此时 Context Engine 触发自动压缩:
压缩前:163,000 tokens(823 条消息)
↓ 取最旧的 40% 消息(约 330 条)生成摘要
↓ 摘要结果:约 3,000 tokens(保留了所有文件路径、UUID、关键决策)
压缩后:约 98,000 tokens(摘要 + 剩余 493 条消息)
释放空间:约 65,000 tokens如果你使用的是 GPT-4(128K 窗口),压缩会更早触发(安全预算 = 128K × 0.8 = 102K)。如果降级到 Claude Haiku(200K 窗口但更便宜),窗口不变但每个 token 的成本更低。
这就是为什么上下文管理不是一个简单的"截断"问题——它是一个在信息保留和Token 预算之间持续做出最优取舍的动态过程。
关键概念:上下文压缩(Compaction) 上下文压缩是在对话历史接近模型上下文窗口限制时,将最早的对话轮次智能摘要为简短总结的过程。与简单截断不同,压缩会保留关键标识符(文件路径、URL、UUID、变量名)和重要决策,只丢弃冗余的寒暄和重复内容。这使得 Agent 在长对话中既不会"失忆",又不会耗尽上下文空间。
⚠️ 注意:上下文压缩本身会消耗额外的 Token(用于生成摘要的 LLM 调用)。在高频对话场景中,压缩的 Token 开销可能占总消耗的 5-10%。如果对成本敏感,可以通过配置
context-engine插件的压缩阈值和策略来优化。
5.2.2 Context Engine 接口
Context Engine 是 OpenClaw 的上下文管理插件化框架。src/context-engine/types.ts 定义了核心接口:
// src/context-engine/types.ts — 上下文引擎的五大生命周期方法
export interface ContextEngine {
readonly info: ContextEngineInfo;
// 初始化:可选导入历史上下文
bootstrap?(params: { sessionId: string; sessionFile: string }): Promise<BootstrapResult>;
// 摄取:将单条消息纳入引擎存储
ingest(params: { sessionId: string; message: AgentMessage }): Promise<IngestResult>;
// 组装:在 Token 预算内构建模型上下文
assemble(params: { sessionId: string; messages: AgentMessage[];
tokenBudget?: number }): Promise<AssembleResult>;
// 压缩:对话过长时生成摘要释放空间
compact(params: { sessionId: string; tokenBudget?: number }): Promise<CompactResult>;
// 释放:引擎销毁时清理资源
dispose?(): Promise<void>;
}这个接口定义了上下文管理的完整生命周期:
bootstrap → ingest → assemble → compact → dispose
↑ ↓
└────── afterTurn ──┘- bootstrap:初始化引擎状态,可选导入历史上下文
- ingest:摄取单条消息到引擎存储
- assemble:在 Token 预算内组装模型上下文
- compact:压缩上下文以减少 Token 使用
- afterTurn:每轮对话后的维护操作
- dispose:释放引擎持有的资源
5.2.3 上下文组装
AssembleResult 定义了组装的输出:
export type AssembleResult = {
messages: AgentMessage[];
estimatedTokens: number;
systemPromptAddition?: string;
};systemPromptAddition 是一个精巧的设计——Context Engine 不仅可以选择哪些历史消息进入上下文,还可以向系统提示注入额外指令(例如检索增强的上下文信息)。
5.2.4 Context Engine 注册表
src/context-engine/registry.ts 实现了引擎的注册与发现:
export type ContextEngineFactory = () => ContextEngine | Promise<ContextEngine>;
const CONTEXT_ENGINE_REGISTRY_STATE = Symbol.for("openclaw.contextEngineRegistryState");
const CORE_CONTEXT_ENGINE_OWNER = "core";
const PUBLIC_CONTEXT_ENGINE_OWNER = "public-sdk";
type ContextEngineRegistryState = {
engines: Map<string, {
factory: ContextEngineFactory;
owner: string;
}>;
};注册表使用 Symbol.for() 创建进程全局的注册状态,确保即使构建环境多次加载同一模块,各实例仍共享同一个注册表。
注册分为两个权限级别:
// 核心注册:具有内核级权限
export function registerContextEngineForOwner(
id: string, factory: ContextEngineFactory, owner: string
): ContextEngineRegistrationResult {
// 核心引擎 ID 不允许非核心注册者覆盖
if (id === defaultSlotIdForKey("contextEngine")
&& normalizedOwner !== CORE_CONTEXT_ENGINE_OWNER) {
return { ok: false, existingOwner: CORE_CONTEXT_ENGINE_OWNER };
}
// ...
}
// 公开 SDK 注册:第三方使用
export function registerContextEngine(
id: string, factory: ContextEngineFactory
): ContextEngineRegistrationResult {
return registerContextEngineForOwner(id, factory, PUBLIC_CONTEXT_ENGINE_OWNER);
}这种双层注册机制确保了核心引擎不会被第三方插件意外覆盖。
5.2.5 引擎解析
export async function resolveContextEngine(
config?: OpenClawConfig
): Promise<ContextEngine> {
const slotValue = config?.plugins?.slots?.contextEngine;
const engineId = typeof slotValue === "string" && slotValue.trim()
? slotValue.trim()
: defaultSlotIdForKey("contextEngine"); // 默认 "legacy"
const entry = getContextEngineRegistryState().engines.get(engineId);
if (!entry) {
throw new Error(`Context engine "${engineId}" is not registered.`);
}
return wrapContextEngineWithSessionKeyCompat(await entry.factory());
}wrapContextEngineWithSessionKeyCompat 是一个值得深入的设计——它通过 Proxy 为旧版 Context Engine 提供 sessionKey 参数的兼容层:
function wrapContextEngineWithSessionKeyCompat(engine: ContextEngine) {
const proxy = new Proxy(engine, {
get(target, property, receiver) {
const value = Reflect.get(target, property, receiver);
if (typeof value !== "function") return value;
if (!isSessionKeyCompatMethodName(property)) {
return value.bind(target);
}
return (params) => {
return invokeWithLegacyCompat(value.bind(target), params, allowedKeys, {
onLegacyModeDetected: () => { isLegacy = true; },
});
};
},
});
return proxy;
}当旧版引擎不支持 sessionKey 参数时,Proxy 会自动捕获验证错误,去除该参数后重试。这种渐进式兼容策略让新旧引擎能够无缝共存。
5.2.6 Legacy Context Engine
默认的 Legacy 引擎(src/context-engine/legacy.ts)是最小化实现:
export class LegacyContextEngine implements ContextEngine {
readonly info = { id: "legacy", name: "Legacy Context Engine", version: "1.0.0" };
async ingest(_params) { return { ingested: false }; } // 空操作
async assemble(params) {
return { messages: params.messages, estimatedTokens: 0 }; // 透传
}
async compact(params) {
return await delegateCompactionToRuntime(params); // 委托给运行时
}
}Legacy 引擎的 ingest 是空操作(Session Manager 已经处理了消息持久化),assemble 直接透传(现有的 sanitize → validate → limit 管线已经完成了上下文组装),只有 compact 委托给运行时的压缩实现。
5.2.7 上下文压缩
压缩是 OpenClaw 管理长对话的关键机制。src/agents/compaction.ts 实现了核心压缩算法:
export const BASE_CHUNK_RATIO = 0.4;
export const MIN_CHUNK_RATIO = 0.15;
export const SAFETY_MARGIN = 1.2; // 20% buffer for token estimation inaccuracy压缩的关键步骤:
- Token 估算:统计当前上下文的 Token 使用量
- 分片切割:将历史消息按 Token 份额分成多个 chunk
- 摘要生成:对每个 chunk 调用模型生成摘要
- 摘要合并:多个部分摘要合并为最终摘要
合并摘要的指令精心设计:
const MERGE_SUMMARIES_INSTRUCTIONS = [
"Merge these partial summaries into a single cohesive summary.",
"",
"MUST PRESERVE:",
"- Active tasks and their current status (in-progress, blocked, pending)",
"- Batch operation progress (e.g., '5/17 items completed')",
"- The last thing the user requested and what was being done about it",
"- Decisions made and their rationale",
"- TODOs, open questions, and constraints",
"- Any commitments or follow-ups promised",
"",
"PRIORITIZE recent context over older history.",
].join("\n");标识符保留策略确保 UUID、API Key 等关键标识在压缩后不被丢失:
const IDENTIFIER_PRESERVATION_INSTRUCTIONS =
"Preserve all opaque identifiers exactly as written " +
"(no shortening or reconstruction), including UUIDs, hashes, " +
"IDs, tokens, API keys, hostnames, IPs, ports, URLs, and file names.";5.3 记忆系统
图 5-3:记忆系统架构
下图展示了 src/memory/ 的完整架构,包括 MemoryIndexManager 继承链、双后端策略(builtin / qmd)、混合搜索引擎,以及多 Embedding Provider 支持。
5.3.1 记忆搜索架构
OpenClaw 的记忆系统不仅是简单的对话历史存储,而是一个支持语义搜索的向量数据库系统。src/memory/index.ts 暴露核心 API:
export { MemoryIndexManager } from "./manager.js";
export type { MemorySearchResult } from "./types.js";
export { getMemorySearchManager } from "./search-manager.js";5.3.2 搜索结果类型
src/memory/types.ts 定义了搜索结果的数据模型:
export type MemorySearchResult = {
path: string;
startLine: number;
endLine: number;
score: number;
snippet: string;
source: MemorySource; // "memory" | "sessions"
citation?: string;
};
export type MemorySource = "memory" | "sessions";记忆来自两个源:
- memory:用户 workspace 中的
memory/目录文件 - sessions:历史会话记录
5.3.3 混合搜索引擎
src/memory/hybrid.ts 实现了向量搜索与关键词搜索的混合检索:
// src/memory/hybrid.ts — 混合搜索的双轨结果类型
export type HybridVectorResult = {
id: string; path: string; snippet: string; vectorScore: number; // 语义相似度
};
export type HybridKeywordResult = {
id: string; path: string; snippet: string; textScore: number; // BM25 关键词得分
};
// FTS5 查询构建:将自然语言拆分为精确匹配短语
export function buildFtsQuery(raw: string): string | null {
const tokens = raw.match(/[\p{L}\p{N}_]+/gu)?.filter(Boolean) ?? [];
return tokens.length ? tokens.map(t => `"${t}"`).join(" AND ") : null;
}
// BM25 rank 转归一化分数:rank<0 表示相关(SQLite FTS5 约定)
export function bm25RankToScore(rank: number): number {
return rank < 0 ? -rank / (1 - rank) : 1 / (1 + rank);
}混合搜索的设计融合了两种检索范式:
- 向量搜索:通过 Embedding 模型将文本转化为向量,计算语义相似度
- 关键词搜索(FTS):使用 SQLite FTS5 的 BM25 算法进行全文检索
bm25RankToScore 将 BM25 的 rank 值转换为 0-1 之间的分数,使其可以与向量搜索的分数进行加权融合。
5.3.4 MemoryIndexManager
src/memory/manager.ts 是记忆系统的核心管理器:
export class MemoryIndexManager extends MemoryManagerEmbeddingOps
implements MemorySearchManager {
protected readonly cfg: OpenClawConfig;
protected readonly agentId: string;
protected readonly workspaceDir: string;
protected provider: EmbeddingProvider | null;
private readonly requestedProvider:
| "openai" | "local" | "gemini" | "voyage"
| "mistral" | "ollama" | "auto";
// ...
}Manager 支持多种 Embedding Provider——OpenAI、Gemini、Voyage、Mistral、Ollama,甚至本地模型。"auto" 模式会根据可用凭证自动选择最优 Provider。
记忆管理器使用进程全局缓存避免重复初始化:
const MEMORY_INDEX_MANAGER_CACHE_KEY = "__openclawMemoryIndexManagerCache";
type MemoryIndexManagerCacheStore = {
indexCache: Map<string, MemoryIndexManager>;
indexCachePending: Map<string, Promise<MemoryIndexManager>>;
};indexCachePending 的存在解决了一个微妙的竞态条件:当两个请求同时初始化同一个 Agent 的记忆索引时,第二个请求会等待第一个的 Promise 完成,而不是创建重复实例。
5.3.5 Provider 状态与诊断
MemoryProviderStatus 提供了丰富的诊断信息:
// src/memory/types.ts — 记忆系统诊断状态(支持 /status 命令查询)
export type MemoryProviderStatus = {
backend: "builtin" | "qmd"; // 后端类型
provider: string; // Embedding Provider(openai/gemini/local/...)
files?: number; chunks?: number; // 索引统计
vector?: { // 向量索引健康度
enabled: boolean; available?: boolean;
loadError?: string; dims?: number; // 加载错误和向量维度
};
batch?: { // 批量处理状态
failures: number; limit: number; concurrency: number;
};
};这个状态结构暴露了向量索引的健康度(是否可用、维度数、加载错误)、批量处理状态(失败次数、并发度),以及 FTS 搜索的状态。运维人员可以通过 /status 命令快速诊断记忆系统的健康状况。
图 5-4:多会话并发模型
下图展示了多个 Session 并行处理消息时的交互序列。每个 Session 通过独立的 Session Key 隔离,写锁保证同一会话的原子性,不同通道的会话可使用不同模型。
图 5-5:Session 与 Context Engine 交互序列
下图展示了一条用户消息到达后,Session 如何与 Context Engine 协作完成一轮完整的对话处理,对应 ContextEngine 接口的方法调用序列。
5.4 多会话并发与隔离
5.4.1 会话级别覆盖
OpenClaw 支持每个会话独立覆盖全局配置中的关键参数:
export type SessionEntry = {
// ... 基础字段
providerOverride?: string;
modelOverride?: string;
authProfileOverride?: string;
contextTokens?: number;
model?: string;
modelProvider?: string;
sendPolicy?: string;
// ...
};这种覆盖机制使得不同通道的会话可以使用不同的模型——例如 Telegram 使用 Claude Haiku 以降低成本,而 Web Chat 使用 Claude Opus 以获得最高质量。
5.4.2 并发隔离与写锁机制
当同一个用户快速发送多条消息时,多个 Agent 运行可能同时写入同一个会话文件。src/sessions/ 中的写锁机制(src/agents/session-write-lock.ts)防止了并发写入导致的数据损坏。
会话转录使用 JSONL(JSON Lines)格式存储——每条消息占一行。追加新消息只需在文件末尾追加一行,而不需要重写整个文件。这使得写操作接近原子性——即使在写入过程中进程崩溃,最多只丢失最后一条消息。
Session Store 的更新操作通过 updateSessionStore 和 mergeSessionEntry 函数序列化,确保即使多个 Agent 同时处理不同通道的消息,Session 状态也不会出现不一致。
会话数据在进程内维护全局缓存,避免每次访问都从磁盘读取。缓存使用写时失效(write-through invalidation)策略——写入磁盘时同步更新缓存。
5.4.3 Level Overrides
src/sessions/level-overrides.ts 管理会话级别的模型参数覆盖,包括:
- thinking level(思考深度)
- fast mode(快速模式)
- verbose level(详细程度)
- reasoning display(推理展示)
这些覆盖存储在 Session Entry 中,在每次 Agent 运行时读取并应用,确保用户的个性化偏好在会话生命周期内持续生效。
图 5-6:对话管理方案对比表
下表对比了 OpenClaw 与其他主流 Agent 框架在会话管理方面的设计选择。
| 特性 | OpenClaw | LangChain | AutoGen | CrewAI | Semantic Kernel |
|---|---|---|---|---|---|
| 会话标识 | 结构化 Session Key(编码 agent/channel/chatType) | 简单字符串 ID | 会话对象引用 | 任务级 ID | 线程 ID |
| 上下文管理 | 插件化 ContextEngine(bootstrap/ingest/assemble/compact) | Memory + Chain | ConversableAgent 内置 | Agent 内置上下文 | ChatHistory + Planner |
| 压缩策略 | 分片摘要 + 标识符保留 + 多轮合并(BASE_CHUNK_RATIO=0.4) | 简单截断 / 摘要 | 无内置压缩 | 无内置压缩 | Token 截断 |
| 记忆系统 | 混合搜索(向量 + BM25 FTS5 + MMR + 时间衰减) | VectorStore Memory | 无内置记忆 | 长期记忆插件 | 语义记忆 |
| 多会话并发 | 写锁隔离 + JSONL 原子写入 + 进程全局缓存 | 无内置并发控制 | 多 Agent 消息传递 | 顺序执行 | 无内置并发控制 |
| 模型覆盖 | 会话级 ModelOverrideSelection + Level Overrides | 全局 LLM 配置 | Agent 级配置 | Agent 级配置 | 全局 Kernel 配置 |
| 发送策略 | 分层 SendPolicy(全局→通道→会话) | 无 | 无 | 无 | 无 |
| 输入溯源 | InputProvenance(external_user / inter_session / internal_system) | 无 | 消息元数据 | 无 | 无 |
| 子会话支持 | parentSessionKey + SubagentSpawn/End 生命周期 | 无 | GroupChat Manager | 委托任务链 | 无 |
| 兼容层 | Proxy + 渐进式错误检测重试 | 无 | 无 | 无 | 无 |
5.5 上下文压缩的工程细节
5.5.1 压缩触发时机
上下文压缩不是在任意时刻触发的——它发生在安全点,即一次完整的工具调用结束之后、下一次 LLM 调用之前。这确保了压缩不会破坏正在进行的工具调用序列的配对关系。
src/agents/compaction.ts 中的核心参数控制了压缩行为:
export const BASE_CHUNK_RATIO = 0.4; // 初始保留 40% 的上下文
export const MIN_CHUNK_RATIO = 0.15; // 最少保留 15%
export const SAFETY_MARGIN = 1.2; // token 估算误差缓冲 20%5.5.2 分片摘要策略
压缩采用分片摘要策略——将对话历史分成多个片段,分别摘要后合并:
- 将历史消息按
BASE_CHUNK_RATIO分成多个片段 - 每个片段独立生成摘要
- 使用
MERGE_SUMMARIES_INSTRUCTIONS将多个摘要合并为一个连贯的总结 - 合并后的摘要替代原始历史
合并指令明确要求保留:
- 活跃任务及其当前状态
- 批量操作进度(如"5/17 项已完成")
- 用户最后的请求
- 已做出的决策及其理由
- 待办事项、开放问题和约束条件
5.5.3 标识符保留策略
压缩中最容易出错的部分是 LLM 在生成摘要时"创造性地"重写标识符。IDENTIFIER_PRESERVATION_INSTRUCTIONS 严格要求保留所有不可重建的标识符:
"Preserve all opaque identifiers exactly as written (no shortening
or reconstruction), including UUIDs, hashes, IDs, tokens, API keys,
hostnames, IPs, ports, URLs, and file names."这条指令是用血泪教训换来的——LLM 一旦改写 UUID,后续所有 API 调用都会失败。
5.5.4 超大消息的渐进降级
源码中一个容易被忽视的精彩设计是渐进降级摘要(summarizeWithFallback)。当完整摘要因为某条消息过大而失败时,系统不是直接放弃,而是走三级降级路径:(1) 先尝试完整摘要;(2) 失败后过滤掉超过上下文窗口 50% 的"超大消息",只摘要剩余的小消息,并为超大消息生成占位符说明(如 [Large assistant (~45K tokens) omitted from summary]);(3) 如果连小消息摘要也失败,退回到纯统计描述。这种三级降级保证了压缩永远不会导致整个对话丢失——最差情况下你仍然知道"这里有 823 条消息,其中 3 条过大无法摘要"。
// src/agents/compaction.ts — 超大消息判定
export function isOversizedForSummary(msg: AgentMessage, contextWindow: number): boolean {
const tokens = estimateCompactionMessageTokens(msg) * SAFETY_MARGIN;
return tokens > contextWindow * 0.5; // 单条消息 > 上下文窗口的 50%
}5.5.5 自适应分片比率
当平均消息长度较大时,系统会自动降低分片比率,确保每个片段的 token 数不超过模型的摘要能力:
const safeAvgTokens = avgTokens * SAFETY_MARGIN;
if (safeAvgTokens > threshold) {
const reduction = Math.min(avgRatio * 2, BASE_CHUNK_RATIO - MIN_CHUNK_RATIO);
return Math.max(MIN_CHUNK_RATIO, BASE_CHUNK_RATIO - reduction);
}5.6 Session 系统的设计决策分析
5.6.1 为什么选择文件系统而非数据库?
OpenClaw 的会话数据存储在文件系统中(JSONL 文件),而非传统数据库。这个看似"原始"的选择有深层的工程考量:
- 零依赖部署:用户不需要安装和维护数据库服务
- 可审查性:会话文件是纯文本,用户可以直接查看和编辑
- Git 友好:如果需要,会话历史可以纳入版本控制
- 简单性:JSONL 的追加写入接近原子性,不需要复杂的事务管理
- 便携性:整个工作区(包括会话数据)可以打包迁移
当然,这也带来了限制——没有索引查询、没有事务、没有并发写入锁(需要应用层实现)。对于 OpenClaw 的使用场景(单实例、有限并发),这些限制是可以接受的。
5.6.2 上下文压缩 vs 简单截断
大多数 Agent 框架在上下文溢出时简单截断(丢弃最旧的消息)。OpenClaw 选择了更复杂的分片摘要策略。代价是需要额外的 LLM 调用来生成摘要,但好处是保留了关键的语义信息。
特别是 IDENTIFIER_PRESERVATION_INSTRUCTIONS 的设计——确保 UUID、文件路径、API 密钥等不可重建的标识符被原样保留。这解决了一个其他框架忽略的关键问题:LLM 在生成摘要时会"创造性地"重写这些标识符,导致后续操作失败。
5.6.3 Input Provenance 的安全意义
InputProvenance 区分了三种消息来源:
external_user:来自用户的外部消息inter_session:来自其他会话(如子 Agent 通告)internal_system:系统内部生成的消息(如心跳、BOOT.md)
这种区分对安全至关重要——系统可以为不同来源的消息应用不同的安全策略。例如,外部用户消息可能需要经过 prompt injection 检测,而内部系统消息可以跳过这些检查。
5.7 小结:状态管理的艺术
回到咖啡馆的类比。人类的对话记忆是模糊的、有选择性的、会随时间衰减的——我们记得重要的事情,忘记琐碎的细节,偶尔还会"记错"。有趣的是,OpenClaw 的 Session 系统也展现了类似的特征:上下文压缩像人类的"遗忘",保留关键信息而丢弃细节;记忆搜索像人类的"回忆",通过关联线索找回被遗忘的内容;IDENTIFIER_PRESERVATION_INSTRUCTIONS 则像人类对电话号码和地址的精确记忆——某些信息不允许有丝毫偏差。
本章揭示了五个核心设计洞察:
- Session Key 是会话的 DNA——不是简单的 UUID,而是编码了通道、类型、Agent 归属等信息的结构化坐标。知道一个 Session Key,你就知道这个对话的一切元信息。Session Key 中嵌入的通道标识体现了**通道无关(Channel-agnostic)**原则——会话路由逻辑不依赖任何特定通道的实现细节。
- Context Engine 是可插拔的大脑——从简单的透传到 RAG 增强,不同的引擎实现同一个接口。系统的"智商"可以通过更换引擎来升级。这正是**渐进式复杂度(Progressive Disclosure)**在上下文管理层面的体现。
- 压缩不是截断——大多数框架在上下文溢出时简单地丢弃最旧的消息。OpenClaw 选择了更困难但更正确的路:用 LLM 生成语义摘要,保留关键标识符。
- 记忆是混合搜索——向量语义搜索找到"相似"的记忆,BM25 关键词检索找到"精确"的记忆。两者互补,覆盖不同的检索需求。
- 文件系统是最好的数据库——对于 OpenClaw 的使用场景,JSONL 文件比 SQLite 或 PostgreSQL 更合适。零依赖、可审查、Git 友好——这是**约定优于配置(Convention over Configuration)**在存储层面的实践:遵循简单的文件命名约定,不需要任何数据库配置。
对话管理的本质不是存储数据,而是在有限的窗口中做出最优的信息取舍。 这是一个信息压缩问题,也是一个价值判断问题——而每一次"该记住什么、该忘掉什么"的抉择,都映射着对用户意图的深层理解。
下一章,我们进入 OpenClaw 最核心的领域——Agent 系统。如果 Session 是对话的容器,那 Agent 就是对话的灵魂。
思考题
- 概念理解:上下文压缩(Compaction)为什么是"有损"的?在什么情况下压缩可能导致 Agent 行为异常?OpenClaw 如何缓解这个风险?
- 实践应用:如果你要为一个医疗问诊 Agent 设计会话管理策略,需要确保关键医疗信息永不被压缩丢弃,你会如何修改 Session 管理机制?
- 开放讨论:随着上下文窗口越来越大(从 4K 到 200K tokens),上下文管理是否还重要?"无限上下文"是否会让 Session 管理变得多余?
📚 推荐阅读
- MemGPT: Towards LLMs as Operating Systems (arXiv 2023) — 将操作系统的虚拟内存概念引入 LLM 上下文管理的开创性论文
- Conversation Design (Google) — Google 对话设计指南,理解会话管理的用户体验层面
- Context Window Management Strategies (LangChain Blog) — 各种上下文窗口管理策略的实践总结