04.乾坤的资源加载机制(import-html-entry的内部实现)
/******************************************************************/
/***************** 欢迎关注微信公众号:杨艺韬 *****************/
/******************************************************************/我们在前面的文章**乾坤的微应用加载流程分析(从微应用的注册到loadApp方法内部实现)**提到过,加载微应用的时候要获取微应用的
js、css、html等资源,但是具体怎么获取的当时并没有讲。还记得在loadApp中执行了这一行代码:
const { template, execScripts, assetPublicPath } = await importEntry(entry, importEntryOpts);这里的
importEntry来自于一个依赖库import-html-entry,接下来我们将从importEntry开始,探索整个import-html-entry都做了些什么。
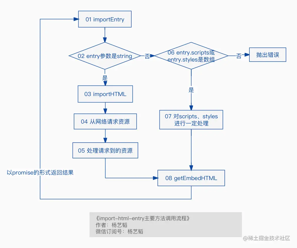
我们先来看一张流程图:

接下来我会根据流程图的顺序依次对其中重要环节依次进行讲解,请看下文。
importEntry
我们先来看看importEntry函数接收了哪些参数以及参数对应的含义:
// 代码片段1,所属文件:src/index.js
export function importEntry(entry, opts = {}) {
const { fetch = defaultFetch, getTemplate = defaultGetTemplate, postProcessTemplate } = opts;
const getPublicPath = opts.getPublicPath || opts.getDomain || defaultGetPublicPath;
// 省略一些不太关键的代码...
if (typeof entry === 'string') {
return importHTML(entry, {
fetch,
getPublicPath,
getTemplate,
postProcessTemplate,
});
}
// 此处省略了许多代码... 占位1
}我们这里先对importEntry的功能和参数类型提前有个了解:
功能
- 加载
css/js资源,并且将加载的资源嵌入到html中去;- 获取
scripts资源上的exports对象类型
- Entry(参数
entry的类型,必传):string | { styles?: string[], scripts?: string[], html?: string }如果类型为string,importEntry将会调用importHTML执行相关逻辑,否则,就会加载styles、scripts所对应的资源并嵌入到字符串html中,注意这里是字符串,这区别于流程图中对应的第3步所提到的加载远程的html资源。另外需要了解,这里的参数styles对应的是style资源的url数组,与之类似,scripts参数对应的是js资源的url数组。而参数html就是一个字符串,是一个html页面的具体内容。- ImportEntryOpts(参数
opts的类型,可选):
- fetch: 自定义的加载资源的方法,可选,类型为
typeof window.fetch | { fn?: typeof window.fetch, autoDecodeResponse?: boolean },其中的autoDecodeResponse可选,当字符集不是utf-8(比如gbk或gb2312)的时候自动解码,默认值为false。- getPublicPath:类型为
(entry: Entry) => string,自定义的资源访问的相对路径,可选。- getTemplate:类型为
(tpl: string) => string,自定义的HTML资源预处理的函数,可选。
到这里,相信朋友们已经能能够理解了代码片段1中的函数参数了,接下来,我们就进入到函数importHTML中去。
importHTML
在进入importHTML之前,希望大家能够知道importHTML函数的参数和importEntry是一致的,后面不再赘述,我们先看看该函数的整体结构:
// 代码片段2,所属文件:src/index.js
export default function importHTML(url, opts = {}) {
// 这里省略许多代码... 占位1
return embedHTMLCache[url] || (embedHTMLCache[url] = fetch(url)
.then(response => readResAsString(response, autoDecodeResponse))
.then(html => {
const assetPublicPath = getPublicPath(url);
const { template, scripts, entry, styles } = processTpl(getTemplate(html), assetPublicPath, postProcessTemplate);
return getEmbedHTML(template, styles, { fetch }).then(embedHTML => ({
template: embedHTML,
assetPublicPath,
getExternalScripts: () => getExternalScripts(scripts, fetch),
getExternalStyleSheets: () => getExternalStyleSheets(styles, fetch),
execScripts: (proxy, strictGlobal, execScriptsHooks = {}) => {
if (!scripts.length) {
return Promise.resolve();
}
return execScripts(entry, scripts, proxy, {
fetch,
strictGlobal,
beforeExec: execScriptsHooks.beforeExec,
afterExec: execScriptsHooks.afterExec,
});
},
}));
}));
}为了方便理解,我们省略了部分代码,代码片段2中的占位1主要是对传入的参数做了些预处理。
这里简单提一下,
embedHTMLCache[url] || (embedHTMLCache[url] = fetch(url)这种使用缓存和给缓存赋值的方式,在日常开发中可以借鉴。
importHTML核心作用有三个:
- 调用
fetch请求html资源(注意,不是js、css资源); - 调用
processTpl处理资源; - 调用
getEmbedHTML对processTpl处理后的资源中链接的远程js、css资源取到本地并嵌入到html中 。
至于请求html资源,主要是fetch方法的调用,不在此过多描述。下面主要讲一讲processTpl和getEmbedHTML两个函数。
processTpl
关于processTpl的代码,我不打算逐行进行分析,相反我会讲其中一个原本不应该是重要的点,那就是其中涉及到的正则表达式,这部分虽然看起来很基础,但实际上是理解函数processTpl的关键所在。我将在下面代码片段中注释上各个正则表达式可能匹配的内容,再整体描述一下主要逻辑,有了这些介绍,相信朋友们可以自己读懂该函数剩下的代码。
// 代码片段3,所属文件:src/process-tpl.js
/*
匹配整个script标签及其包含的内容,比如 <script>xxxxx</script>或<script xxx>xxxxx</script>
[\s\S] 匹配所有字符。\s 是匹配所有空白符,包括换行,\S 非空白符,不包括换行
* 匹配前面的子表达式零次或多次
+ 匹配前面的子表达式一次或多次
正则表达式后面的全局标记 g 指定将该表达式应用到输入字符串中能够查找到的尽可能多的匹配。
表达式的结尾处的不区分大小写 i 标记指定不区分大小写。
*/
const ALL_SCRIPT_REGEX = /(<script[\s\S]*?>)[\s\S]*?<\/script>/gi;
/*
. 匹配除换行符 \n 之外的任何单字符
? 匹配前面的子表达式零次或一次,或指明一个非贪婪限定符。
圆括号会有一个副作用,使相关的匹配会被缓存,此时可用 ?: 放在第一个选项前来消除这种副作用。
其中 ?: 是非捕获元之一,还有两个非捕获元是 ?= 和 ?!, ?=为正向预查,在任何开始匹配圆括
号内的正则表达式模式的位置来匹配搜索字符串,?!为负向预查,在任何开始不匹配该正则表达式模
式的位置来匹配搜索字符串。
举例:exp1(?!exp2):查找后面不是 exp2 的 exp1。
所以这里的真实含义是匹配script标签,但type不能是text/ng-template
*/
const SCRIPT_TAG_REGEX = /<(script)\s+((?!type=('|")text\/ng-template\3).)*?>.*?<\/\1>/is;
/*
* 匹配包含src属性的script标签
^ 匹配输入字符串的开始位置,但在方括号表达式中使用时,表示不接受该方括号表达式中的字符集合。
*/
const SCRIPT_SRC_REGEX = /.*\ssrc=('|")?([^>'"\s]+)/;
// 匹配含 type 属性的标签
const SCRIPT_TYPE_REGEX = /.*\stype=('|")?([^>'"\s]+)/;
// 匹配含entry属性的标签//
const SCRIPT_ENTRY_REGEX = /.*\sentry\s*.*/;
// 匹配含 async属性的标签
const SCRIPT_ASYNC_REGEX = /.*\sasync\s*.*/;
// 匹配向后兼容的nomodule标记
const SCRIPT_NO_MODULE_REGEX = /.*\snomodule\s*.*/;
// 匹配含type=module的标签
const SCRIPT_MODULE_REGEX = /.*\stype=('|")?module('|")?\s*.*/;
// 匹配link标签
const LINK_TAG_REGEX = /<(link)\s+.*?>/isg;
// 匹配含 rel=preload或rel=prefetch 的标签, 小提示:rel用于规定当前文档与被了链接文档之间的关系,比如rel=“icon”等
const LINK_PRELOAD_OR_PREFETCH_REGEX = /\srel=('|")?(preload|prefetch)\1/;
// 匹配含href属性的标签
const LINK_HREF_REGEX = /.*\shref=('|")?([^>'"\s]+)/;
// 匹配含as=font的标签
const LINK_AS_FONT = /.*\sas=('|")?font\1.*/;
// 匹配style标签
const STYLE_TAG_REGEX = /<style[^>]*>[\s\S]*?<\/style>/gi;
// 匹配rel=stylesheet的标签
const STYLE_TYPE_REGEX = /\s+rel=('|")?stylesheet\1.*/;
// 匹配含href属性的标签
const STYLE_HREF_REGEX = /.*\shref=('|")?([^>'"\s]+)/;
// 匹配注释
const HTML_COMMENT_REGEX = /<!--([\s\S]*?)-->/g;
// 匹配含ignore属性的 link标签
const LINK_IGNORE_REGEX = /<link(\s+|\s+.+\s+)ignore(\s*|\s+.*|=.*)>/is;
// 匹配含ignore属性的style标签
const STYLE_IGNORE_REGEX = /<style(\s+|\s+.+\s+)ignore(\s*|\s+.*|=.*)>/is;
// 匹配含ignore属性的script标签
const SCRIPT_IGNORE_REGEX = /<script(\s+|\s+.+\s+)ignore(\s*|\s+.*|=.*)>/is;了解了这些正则匹配规则,为我们接下来的分析做好了准备,由于源码中processTpl内容比较丰富,为了方便理解,接下来我会将源码中实际的代码替换成我的注释。
// 代码片段4,所属文件:src/process-tpl.js
export default function processTpl(tpl, baseURI, postProcessTemplate) {
// 这里省略许多代码...
let styles = [];
const template = tpl
.replace(HTML_COMMENT_REGEX, '') // 删掉注释
.replace(LINK_TAG_REGEX, match => {
// 这里省略许多代码...
// 如果link标签中有ignore属性,则替换成占位符`<!-- ignore asset ${ href || 'file'} replaced by import-html-entry -->`
// 如果link标签中没有ignore属性,将标签替换成占位符`<!-- ${preloadOrPrefetch ? 'prefetch/preload' : ''} link ${linkHref} replaced by import-html-entry -->`
})
.replace(STYLE_TAG_REGEX, match => {
// 这里省略许多代码...
// 如果style标签有ignore属性,则将标签替换成占位符`<!-- ignore asset style file replaced by import-html-entry -->`
})
.replace(ALL_SCRIPT_REGEX, (match, scriptTag) => {
// 这里省略许多代码...
// 这里虽然有很多代码,但可以概括为匹配正则表达式,替换成相应的占位符
});
// 这里省略一些代码...
let tplResult = {
template,
scripts,
styles,
entry: entry || scripts[scripts.length - 1],
};
// 这里省略一些代码...
return tplResult;
}从上面代码中可以看出,在将相应的标签被替换成占位符后,最终返回了一个tplResult对象。该对象中的scripts、styles都是是数组,保存的是一个个链接,也就是被占位符替换的标签原有的href对应的值。
请大家把实现移动到本文的代码片段2,会发现接下来就调用我们接下来将要分析的getEmbedHTML函数。
getEmbedHTML
我们先来看看函数getEmbedHTML的相关代码:
function getEmbedHTML(template, styles, opts = {}) {
const { fetch = defaultFetch } = opts;
let embedHTML = template;
return getExternalStyleSheets(styles, fetch)
.then(styleSheets => {
embedHTML = styles.reduce((html, styleSrc, i) => {
html = html.replace(genLinkReplaceSymbol(styleSrc), `<style>/* ${styleSrc} */${styleSheets[i]}</style>`);
return html;
}, embedHTML);
return embedHTML;
});
}
export function getExternalStyleSheets(styles, fetch = defaultFetch) {
return Promise.all(styles.map(styleLink => {
if (isInlineCode(styleLink)) {
// if it is inline style
return getInlineCode(styleLink);
} else {
// external styles
return styleCache[styleLink] ||
(styleCache[styleLink] = fetch(styleLink).then(response => response.text()));
}
},
));
}getEmbedHTML实际上主要做了两件事。一是获取processTpl中提到style资源链接对应的资源内容;二是将这些内容拼装成style标签,然后将processTpl中的占位符替换掉。
这时我们再回到本文的代码片段2,getEmbedHTML返回值是一个Promise,最终会决议的值是一个对象:
{
template: embedHTML,
assetPublicPath,
getExternalScripts: () => getExternalScripts(scripts, fetch),
getExternalStyleSheets: () => getExternalStyleSheets(styles, fetch),
execScripts: (proxy, strictGlobal, execScriptsHooks = {}) => {
if (!scripts.length) {
return Promise.resolve();
}
return execScripts(entry, scripts, proxy, {
fetch,
strictGlobal,
beforeExec: execScriptsHooks.beforeExec,
afterExec: execScriptsHooks.afterExec,
});
}
}该对象最重要的是template和execScripts两个属性,template代表了页面中的内容(html/css),execScripts和页面需要执行的脚本相关。我们来看看exeecScripts内部实现。
execScripts
为了描述方便,我依然会将其中的大部分代码省略掉,写上注释。
export function execScripts(entry, scripts, proxy = window, opts = {}) {
// 此处省略许多代码...
return getExternalScripts(scripts, fetch, error)// 和获取js资源链接对应的内容
.then(scriptsText => {
const geval = (scriptSrc, inlineScript) => {
// 此处省略许多代码...
// 这里主要是把js代码进行一定处理,然后拼装成一个自执行函数,然后用eval执行
// 这里最关键的是调用了getExecutableScript,绑定了window.proxy改变js代码中的this引用
};
function exec(scriptSrc, inlineScript, resolve) {
// 这里省略许多代码...
// 根据不同的条件,在不同的时机调用geval函数执行js代码,并将入口函数执行完暴露的含有微应用生命周期函数的对象返回
// 这里省略许多代码...
}
function schedule(i, resolvePromise) {
// 这里省略许多代码...
// 依次调用exec函数执行js资源对应的代码
}
return new Promise(resolve => schedule(0, success || resolve));
});
}这时候我们再将实现移动到代码片段1,注释里面有个占位1,这里面的逻辑对应流程图中的第6步到第8步,有了前面的基础,这部分逻辑读者朋友们可以自己阅读,有问题可以在留言区提出来。到这里,我们基本上对import-html-entry这个库的主要逻辑有了比较清晰的认识,朋友们可以一边看文章一边在编辑器中打开该项目的源代码,这样更容易理解,一起加油把细节研究透彻。
欢迎关注我的微信订阅号:杨艺韬,可以获取最新动态。